ADMINISTRATION
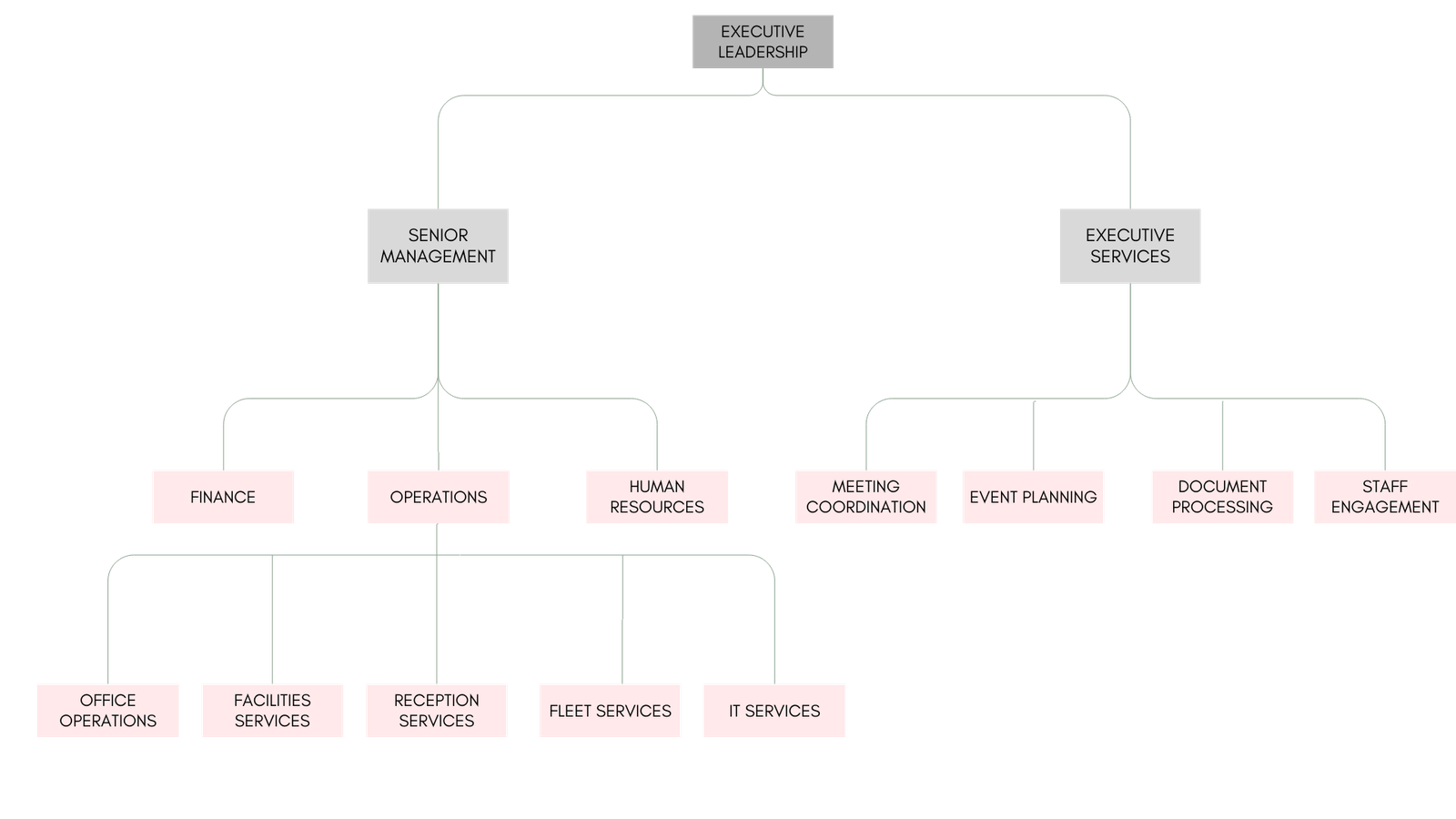
Executive Leadership
Senior Management Team
Executive Services
Finance Department
Human Resources Department
Operations Department
The Operations Department of the Anishinabek Nation plays a vital role in supporting the organization’s mission by ensuring the seamless delivery of essential services across all offices. Our team oversees five key areas: Office Operations, Facilities Services, Reception Services, Fleet Services, and Information Technology (IT) Services.
The department supports day-to-day administrative functions. This area ensures that internal processes run smoothly and efficiently, supporting all departments in delivering their technical and advocacy support mandates. Responsibilities include office supply management, internal communications, coordination of shared resources, and administrative support for organizational initiatives. By streamlining workflows and maintaining operational consistency, the department helps foster a productive and collaborative work environment.
We are committed to maintaining a safe, efficient, and welcoming environment that reflects our Anishinaabe values and supports the needs of our staff, visitors, and communities.
Facilities Services
Responsible for the upkeep and functionality of our main office and six satellite locations. Facilities Services ensures clean, safe, and well-maintained workspaces. This includes custodial services, property maintenance, and sustainability initiatives that reduce our environmental impact.
Reception Services
As the first point of contact, our reception team provides professional front-line communication and administrative support. They help ensure accessibility, hospitality, and smooth day-to-day operations.
Fleet Services
Fleet Services manages the organization’s vehicle assets, ensuring their efficient use, regular maintenance, and safe operation. This supports staff mobility and service delivery across the Nation.
Information Technology (IT) Services
Our IT team safeguards and enhances the organization’s digital infrastructure. They provide technical support, cybersecurity, and innovative solutions that empower staff and protect data integrity.
Our Commitment
We are dedicated to:
- Inclusivity:
Fostering a respectful, diverse, and welcoming environment for all.
- Sustainability:
Minimizing our environmental footprint and honoring our responsibility as stewards of the land.
- Continuous Improvement:
Embracing innovation and adaptability to better serve the Anishinabek Nation.
